• ASK NCHU
  • 興大首頁
  • 工學院首頁
  • English
  • 登入
國立中興大學化工系
  • 公告事項
  • 系所簡介
    • 學系沿革
    • 教學目標
    • 大學部核心能力
    • 研究所核心能力
    • 研究領域
  • 系所成員
    • 師資陣容
    • 助教與職員
    • 委員會
  • 課程資訊
    • 大學部
      • 畢業規定
      • 課程規劃
      • 輔系課程
    • 碩士班
      • 畢業規定
      • 課程規劃
    • 雙聯學位
    • 碩士在職班
      • 畢業規定
      • 課程規劃
    • 博士班
      • 畢業規定
      • 課程規劃
  • 學生園地
    • 最新活動訊息
    • 年度活動訊息
    • 各項競賽優良成績
    • 系學會
  • 招生資訊
    • 大學部
    • 碩士班
    • 碩專班
    • 博士班
    • 國際生
  • 表單辦法
    • 表單下載
    • 相關辦法
  • 系友會
    • 最新訊息
    • 系友會章程
    • 問卷
    • Facebook
  • 高中生專區

公告事項Latest News

  • 首頁
  • 公告事項

分類

  • 全部
  • 系所行事曆
  • 最新消息
  • 招生入學
  • 學務資訊
  • 教務資訊
  • 企業徵才
  • 獎學金
  • 網站資訊
  • 榮譽事蹟
  • 演講及研討會
  • 活動花絮

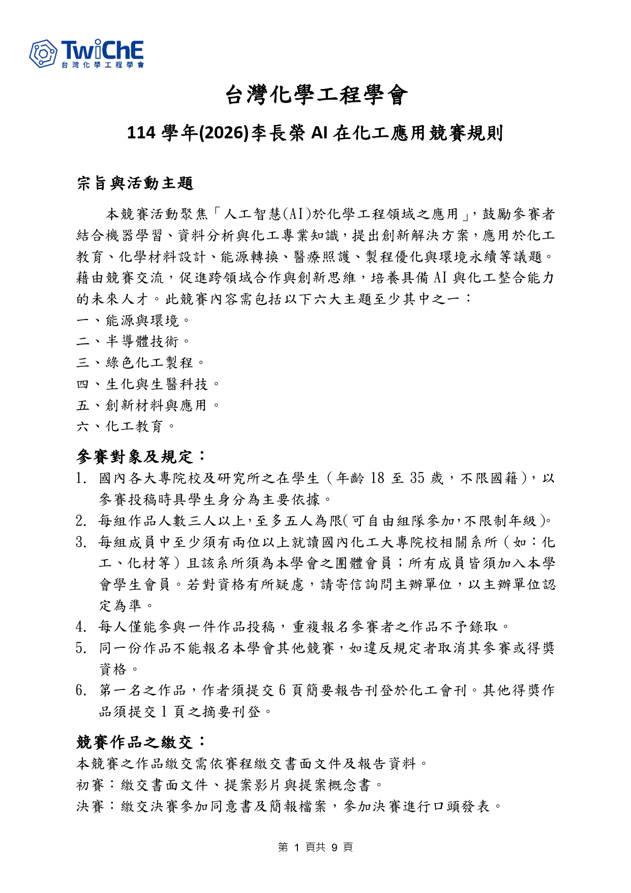
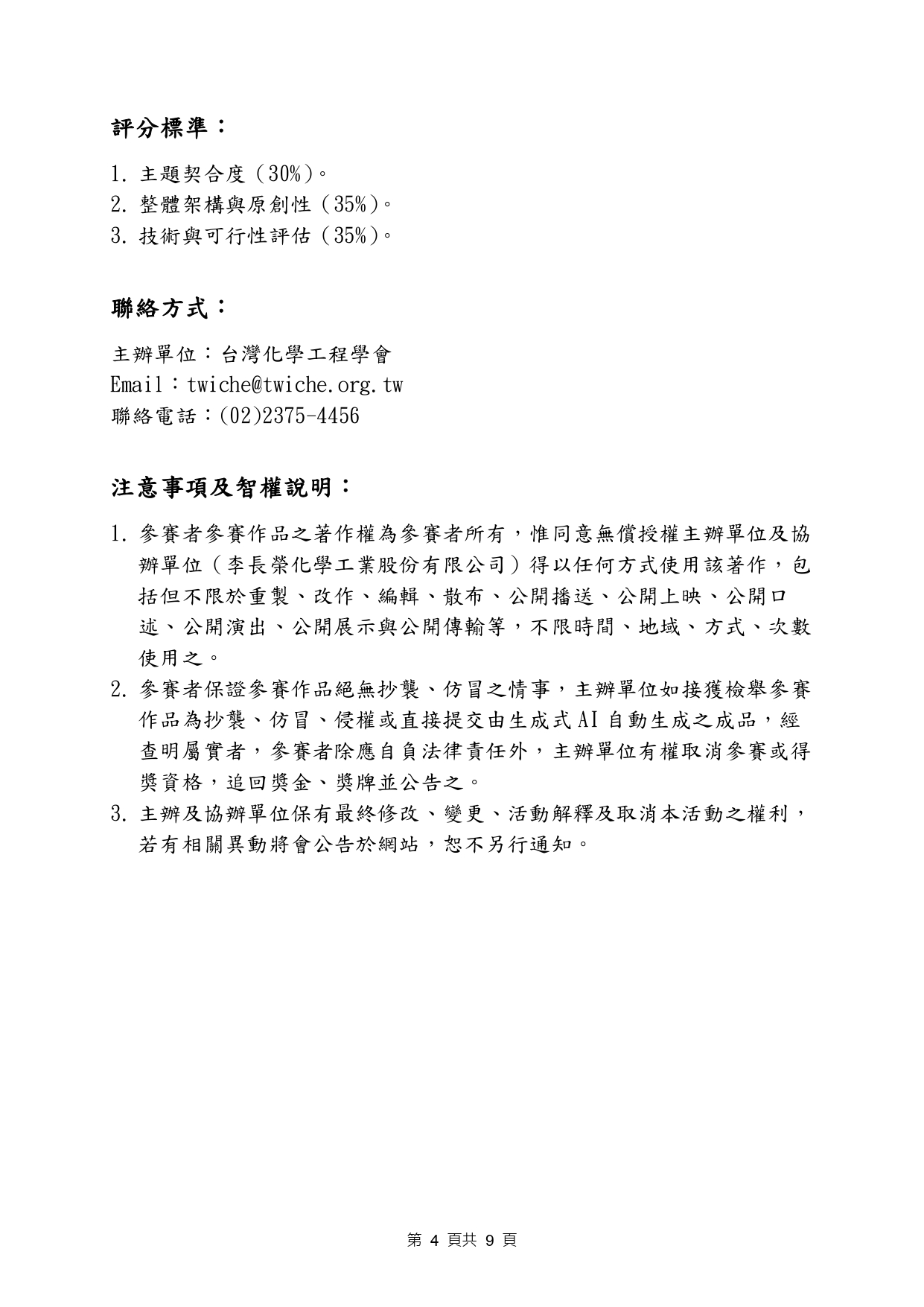
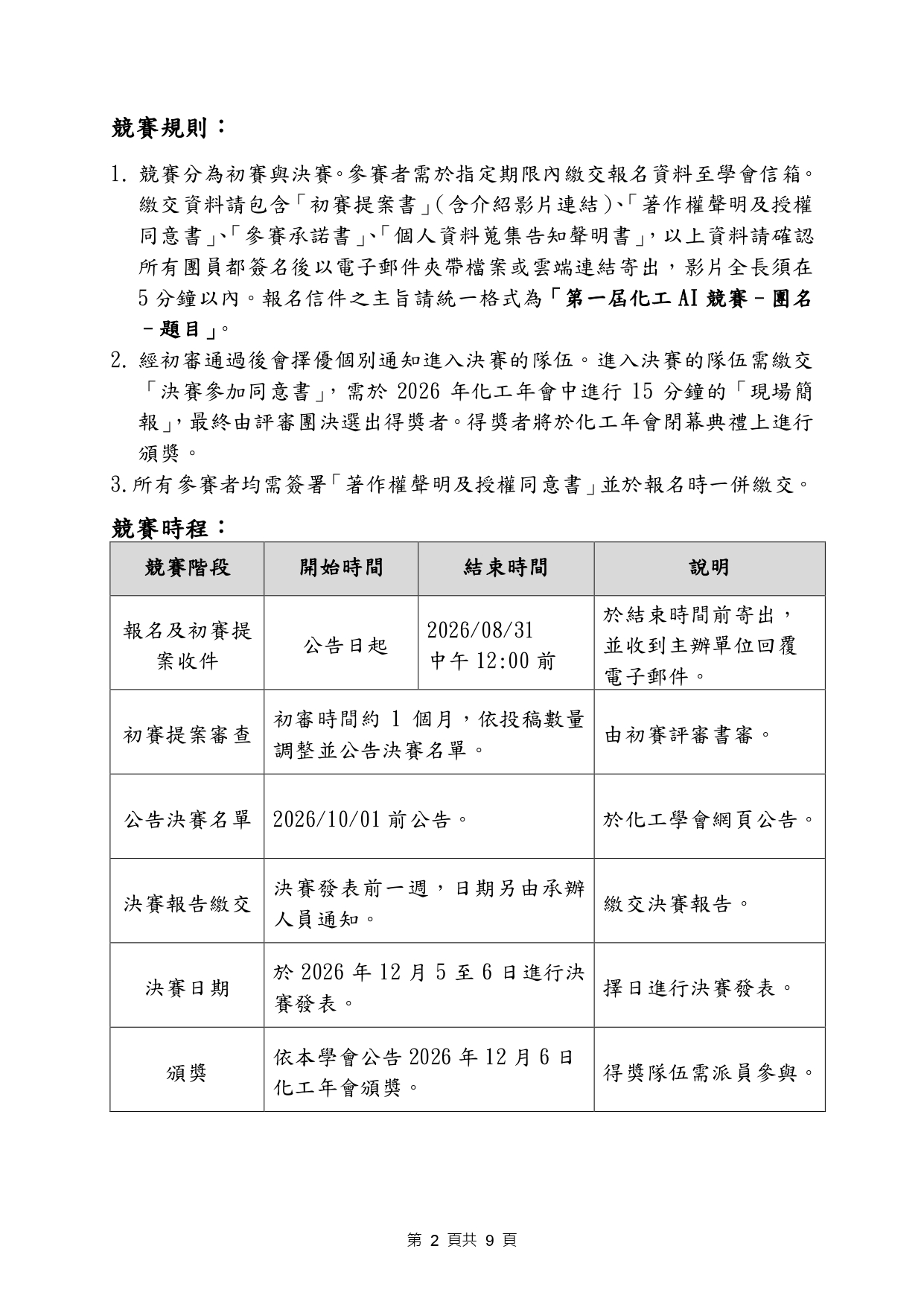
檢送第一屆「李長榮AI在化工應用競賽」規則,歡迎貴系鼓勵同學組隊參加!

最新消息 發佈時間:2026/04/07


114學年AI在化工應用競賽規則

國立中興大學化工系 40227台中市南區興大路145號「工程三館-化工暨材料大樓」 che@nchu.edu.tw TEL:04-22854724 FAX:04-22854734
  • 網站地圖
  • 網站意見回饋
  • 隱私權聲明
  • 智財權聲明

Copyright © Department of Chemical Engineering National Chung Hsing University
版權所有 國立中興大學化學工程學系 - Design by Pintech

瀏覽人次:206087